ข้อมูลบริษัท

ข้อมูลบริษัท

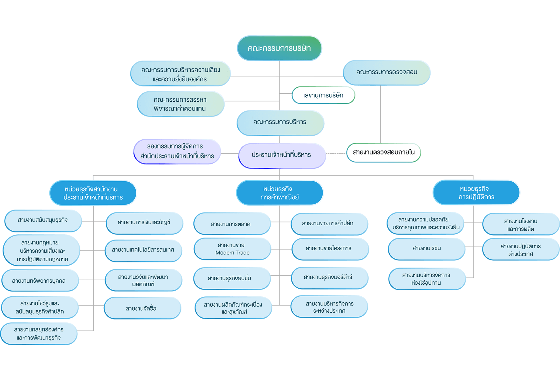
โครงสร้างองค์กร