TH
Corporate Information

Corporate Information

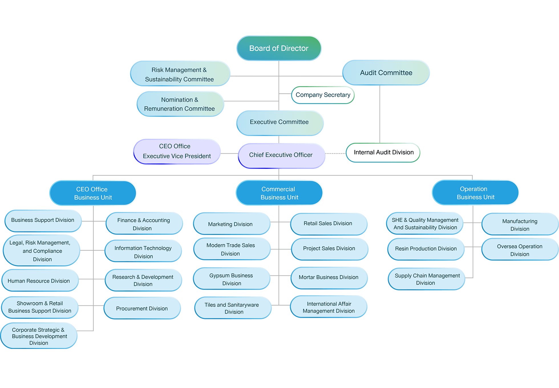
Organization Chart